Gree Fast Processor: PHPを3倍(くらい)速く

GREE Engineers’Blog
Gree Fast Processor: PHPを3倍(くらい)速く
http://labs.gree.jp/blog/2010/05/61/


GREE Engineers’Blogはじまりました。
だいたい週間で誰かが何かを書いていくことになるでしょう。
GREE Engineers’Blogで新しい記事が公開されたら、twitter@gree_techで告知されます。




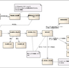
で、今回の記事の話。Gree Fast ProcessorPHPの処理速度を早くする話。


Web系のサービスだとシステムの応答速度よりも、新サービスの公開速度や、改良速度の方が要求されることが多くて、
パフォーマンスは必要さえ満たせばそれでOK、みたいな話はかなりあると思うので、
たぶん、そういう既にできあがっているシステムで、性能が必要になった時に使うのが良いのでしょう。
仕組み的に歴史のある複雑なシステムでは使いづらいかもしれないけれど。


もしくは、新たに、極端に性能が必要になるサービスを展開する場合に使う。
かつ、サーバーを多数用意しても捌けないケース。多数用意したくないケース。
(ただ、このケースの場合は、基礎部分を作る時間とお金が充分にあったり、処理が簡単なら
他の言語を使う手も考えられるかもしれませんね。)